Introduction. Acute myeloid leukemia (AML) is a very complex and dynamic disease, characterized by clonal expansion of aberrantly differentiated myeloid lineage blasts. Although in recent years the molecular mechanisms involved in the development of the disease have been deeply studied, and as result many new targets have emerged, the treatment has not changed substantially. 7+3 chemotherapy regimens remains as the treatment of choice in most cases. Refractoriness and relapse after reaching complete remission are the main cause of death in the disease. Therefore, to improve current treatments it is crucial not only to know the molecular profile of patients at diagnosis, but also to know the mechanisms of pharmacological resistance that may be developed, in order to propose more appropriate and personalized treatments.
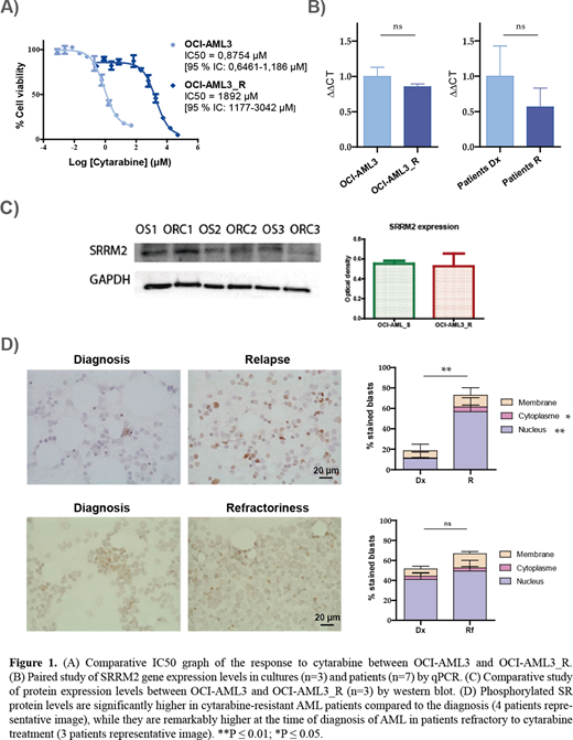
Methods. The analysis of the proteomic profile associated to cytarabine treatment resistance of paired samples from 3 patients with AML was performed by LC-MSMS after IMAC enrichment. The OCI-AML3 cell line was used to generate a model of cytarabine resistance through sustained exposure to increasing doses of the drug, thus generating the OCI-AML3_R line (Figure 1A). Gene expression levels ofSRRM2were studied in the cell model (n=3), as well as in paired samples of AML patients (n=7) by qPCR; in addition to data deposited in public repositories from the TCGA-LAML and GTEx-BM projects. Finally, SR protein phosphorylation levels were studied in paired bone marrow smears by immunohistochemistry (n=7).
Results. Proteomic analysis of paired samples from AML patients has identified an increased in the phosphorylation of SRRM2, among other SR proteins, at the time of cytarabine resistance. Analysis of public data has revealed several mutations and copy number variations in genes related to the spliceosome. However, these studies, as well asin vitroanalysis, have rejected that changes in SRRM2 phosphorylation are due to changes in gene or protein expression (Figure 1B and 1C). Otherwise a significant increase in SR protein phosphorylation has been detected after the development of cytarabine resistance by immunohistochemistry (Figure 1D). This increase in phosphorylation is prominent at the time of diagnosis in patients showing treatment refractoriness.
Conclusions.The results obtained in this study show the involvement of the splicing pathway in AML and in cytarabine resistance. In addition, the immunohistochemistry analysis suggests a role of the phosphorylation levels of SR proteins as a possible predictive biomarker of response to cytarabine treatment.
No relevant conflicts of interest to declare.
Author notes
Asterisk with author names denotes non-ASH members.

This feature is available to Subscribers Only
Sign In or Create an Account Close Modal